Important Notice: This is a repost of The Building Coder by Jeremy Tammik. Provided for the community.
Looking for AI-powered Revit automation? Check out ArchiLabs →

Revit 2014 SDK and Visual Debugging Tools

Two hot topics for today, especially the first:

Updated Revit 2014 SDK

An updated Revit 2014 SDK is live on the ADN Open Revit developer page now:

www.autodesk.com/developrevit

This version includes RevitLookup and the AddInManager!

Visual Debugging Tools

Rudolf Honke of Mensch und Maschine acadGraph GmbH discovered a glitch in the definition of the room solids in one of the standard sample RVT project files.

Rudi says: When testing VRML exporter with Revit 2014, I noticed that the brand new rac_sample_project.rvt has some inconsistencies.

I export the ClosedShells of the rooms into VRML format to display then in my browser. On the left side you see overlapping room volumes from 'Hall' and 'Entry Hall':

Overlapping room volumes

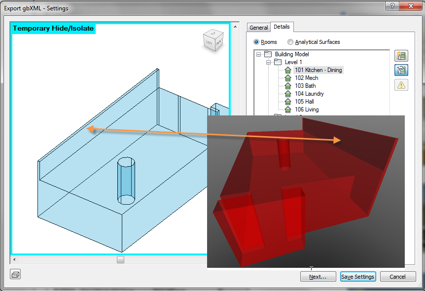
'Kitchen and dining' has an upper edge that needs to be cut off:

Upper edge sticks out

'Hall' has two ears protruding into the sky:

Hall with ears

I noticed this when debugging the funny results my application was producing.

Since it is not the code, I concluded it must be the input that was corrupted…

Without a visual tool like this, it is quite hard to evaluate what's wrong.

Jeremy adds: You can also observe this using the Export > gbXML command:

Overlapping room volumes

'Kitchen and dining' has an upper edge that needs to be cut off:

Upper edge sticks out

'Hall' has two ears protruding into the sky:

Hall with ears

Furthermore, the Revit 2014 program folder contains a utility named gbXML2dwfx.exe.

If you drag and drop a gbXML file onto this it will create a DWFx file that can be viewed in Autodesk Design Review, the free 2D and 3D DWF viewer, which provides more functionality than many VRML viewers.

Response: Interesting. GbXML2Dwfx.exe appears to be new in Revit 2014.

Regarding the geometry, it is important to note that you cannot rely on geometrical integrity of your Revit Elements.

I faced this problem previously, not only with rooms but also with walls.

Every cut-off and every Boolean operation makes the geometry more complex, and rounding errors may occur.

This totally confirms the GiGo principle of Garbage in, garbage out, slightly less helpful than FiFo...